50KW/100KWH ہائبرڈ انرجی اسٹوریج سسٹم

50KW/100KWH ہائبرڈ انرجی اسٹوریج سسٹم

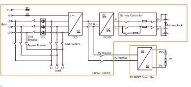
ایک ہائبرڈ انرجی اسٹوریج سسٹم ایک مربوط حل میں شمسی توانائی سے بجلی کی پیداوار ، توانائی کا ذخیرہ ، اور گرڈ تعامل کو یکجا کرتا ہے۔ یہ دونوں آن گرڈ موڈ میں کام کرسکتا ہے ، افادیت گرڈ کو اضافی توانائی فراہم کرتا ہے ، اور آف گرڈ موڈ ، بندش کے دوران یا مستحکم گرڈ تک رسائی کے بغیر ان علاقوں میں قابل اعتماد بیک اپ پاور فراہم کرتا ہے۔
ماڈل:50kW/100kWh; 64kW/128kWh

انکوائری بھیجیں۔

مصنوعات کی وضاحت

خصوصیات


1. اعلی بجلی کی کثافت ، اعلی انضمام ، اور آسان کے ساتھ کمپیکٹ سائز

تنصیب ؛

2. سپورٹس فوٹو وولٹائک ڈی سی تک رسائی اور تشکیل ایم پی پی ٹی کنٹرولرز ،

ڈی سی کے جوڑے ہوئے پی وی-ایس ای ایس مائکروگریڈ تشکیل دینا ؛

3. انرجی اسٹوریج بیٹری کو ڈی سی/ڈی سی کنورٹر کے ذریعہ بڑھایا جاتا ہے ،

سسٹم کے ڈی سی بس وولٹیج کو مستحکم کرنا ؛

4.4G اور Wi-Fi آن لائن ذہین نگرانی ، ریموٹ کو چالو کرنا

معائنہ اور سائٹ پر دستی کاموں کو کم کرنا ؛

5. خودکار آپریشن اور آف گرڈ کے ساتھ مطالبہ کی تعیناتی

سپورٹ ، چوٹی کاٹنے اور وادی بھرنے کے دوران سوئچنگ

ایک سے زیادہ کے ساتھ بی ایم ایس ، پی سی ، اور ای ایم ایس سسٹم کا مربوط کنٹرول

تحفظات ؛

6. زیادہ سے زیادہ سنگل کے ساتھ ، آف گرڈ سنگل فیز بوجھ کی گنجائش

30 کلو واٹ کا مرحلہ بوجھ ؛

7. معیاری بوجھ ، پاور گرڈ ، پی وی ایکسیس سرکٹ بریکر اور

بائی پاس سوئچز ، آل ان کے ساتھ مربوط نظام کی تقسیم کی تشکیل

ایک ڈیزائن ؛

8. ایک بلٹ ان ایس ٹی ایس اور انرجی مینجمنٹ سسٹم کے ساتھ ، شامل ہے

ایک سے زیادہ طاقت کے مابین 20 ملی سیکنڈ سے کم وقت کا وقت تبدیل کرنا

ذرائع ؛

9. سپورٹس 1+1 متوازی آپریشن۔






وضاحتیں

ماڈلز ESTS50-100KWH-400-A. ESTS64-128KWH-400-A.
ڈی سی بیٹری پیرامیٹرز سیل کی قسم ایل ایف پی 280ah LFP 314AH
پیک صلاحیت اور ترتیب 14.336KWH/1P16S 16.077KWH/1P16S
بیٹری کی گنجائش اور پیک مقدار 100KWH/7 ، اختیاری 115KWH/8 128KWH/8 ، اختیاری 112KWH/7
بیٹری وولٹیج کی حد 314V ~ 403V 359V ~ 461V
درجہ بند چارج/خارج ہونے والے سی ریٹ اور موجودہ 0.5C ، 140A 0.5C ، 157A
سائیکل انڈیکس 8000Cls (0.5p ، 25 ± 2 ℃ ،@70 ٪ سو)
درجہ حرارت کی نگرانی کے مقامات 56 64
ڈی سی ماڈیول پیرامیٹرز کم وولٹیج سائیڈ وولٹیج کی حد 150 ~ 1000V
کم وولٹیج سائیڈ میں کم سے کم وولٹیج فورفل پاور 340V
موجودہ ریٹیڈ 160a 180a
درجہ بندی کی طاقت 50 کلو واٹ 64 کلو واٹ
ڈی سی سائیڈ پی وی پیرامیٹرز
(ایم پی پی ٹی آؤٹ پٹ سائیڈ)
زیادہ سے زیادہ ان پٹ پاور 100 کلو واٹ
زیادہ سے زیادہ ان پٹ موجودہ 160a
وولٹیج کی حد/سسٹم بس وولٹیج 650V ~ 800V
ان پٹ سوئچ 250A/1000VDC/2P ، ایک فوٹو وولٹک MPPT کنٹرولر کے مطابق جو منسلک ہوسکتا ہے (250A/1000VDC/2P ، سنگل Mpptinput کی حمایت کرتا ہے)
گرڈ سے منسلک
AC سائیڈ پیرامیٹرز
AC ریٹیڈ پاور 50 کلو واٹ 64 کلو واٹ
AC زیادہ سے زیادہ طاقت 55 کلو واٹ 70.4KW
موجودہ ریٹیڈ 75a 96a
thdi <3 ٪
ڈی سی جزو <0.5 ٪ LPN
گرڈ کی قسم 3W+N+PE
وولٹیج کی حد 360VAC ~ 440VAC
تعدد کی حد 45 ~ 55Hz/55 ~ 65Hz
پاور فیکٹر -1 ~ 1
جزوی AC طرف
پیرامیٹرز
ریٹیڈ آؤٹ پٹ پاور 50 کلو واٹ 64 کلو واٹ
زیادہ سے زیادہ سنگل فیز آؤٹ پٹ پاور 30 کلو واٹ
ریٹیڈ آؤٹ پٹ وولٹیج 400V
ریٹیڈ آؤٹ پٹ فریکوئنسی 50/60Hz
thdu <3 ٪
اوورلوڈ صلاحیت 110 ٪ 10 منٹ
گرڈ آئلینڈنگ کی منتقلی
سوئچ گیئر کنفیگریشن
بحالی بائی پاس سوئچ 125A/400VAC
لوڈ سوئچ 125A/400VAC
گرڈ سوئچ 250A/400VAC
sts 152a/100kw
سوئچنگ ٹائم <20ms
سسٹم پیرامیٹرز نظام کی زیادہ سے زیادہ کارکردگی ≥90 ٪
کولنگ کا تصور اسمارٹ ایئر کولنگ
آپریٹنگ درجہ حرارت -30 ~ 55 ℃ -30 ~ 55 ℃ (40 ° C سے اوپر کا رخ کرنا)
نسبتا نمی 0 سے 95 ٪ RH ، غیر کونڈینسنگ
طول و عرض (l*d*h) 1050 × 1050 × 2050 ملی میٹر
وزن 1350 کلوگرام
ipggrade IP54 IP54 (مکمل مشین)
شور <70db
نیٹ ورک کنکشن کی قسم 4G/WIFI/TCP/IP4G/WIFI/ایتھرنیٹ TCP/IP
آگ سے تحفظ ایروسول
اسکرین ڈسپلے کریں LCD


ہاٹ ٹیگز: ہائبرڈ انرجی اسٹوریج سسٹم
انکوائری بھیجیں۔
براہ کرم نیچے دیے گئے فارم میں بلا جھجھک اپنی انکوائری دیں۔ ہم آپ کو 24 گھنٹوں میں جواب دیں گے۔
X
ہم آپ کو براؤزنگ کا بہتر تجربہ پیش کرنے ، سائٹ ٹریفک کا تجزیہ کرنے اور مواد کو ذاتی نوعیت دینے کے لئے کوکیز کا استعمال کرتے ہیں۔ اس سائٹ کا استعمال کرکے ، آپ کوکیز کے ہمارے استعمال سے اتفاق کرتے ہیں۔ رازداری کی پالیسی