2570 کلو واٹ کنٹینرائزڈ بیٹری انرجی اسٹوریج سسٹم

2570 کلو واٹ کنٹینرائزڈ بیٹری انرجی اسٹوریج سسٹم

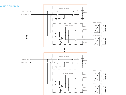
ایک کنٹینرائزڈ بیٹری انرجی اسٹوریج سسٹم ایک مربوط حل ہے جس میں بیٹری ماڈیولز ، ایک انرجی مینجمنٹ سسٹم (EMS) ، ایک بیٹری مینجمنٹ سسٹم (BMS) ، ایک تھرمل مینجمنٹ سسٹم ، فائر پروٹیکشن سسٹم ، اور معیاری شپنگ کنٹینر کے اندر اعلی اور کم وولٹیج تقسیم یونٹ شامل ہیں۔ یہ نظام فوائد کی پیش کش کرتا ہے جیسے معیاری کاری ، ماڈیولر ڈیزائن ، آسان نقل و حمل ، اور تیز رفتار تنصیب۔ یہ قابل تجدید توانائی گرڈ انضمام ، چوٹی مونڈنے اور وادی بھرنے ، مائکروگریڈز ، ہنگامی بجلی کی فراہمی ، اور صنعتی اور تجارتی پارکوں کے لئے بجلی کی اصلاح میں وسیع پیمانے پر استعمال ہوتا ہے۔
ماڈل:2570kWh

انکوائری بھیجیں۔

مصنوعات کی وضاحت

مصنوعات کی خصوصیات

1. انٹیلیجنٹ ائر کنڈیشنگ ایئر کولنگ کولنگ ، بہتر مستقل

درجہ حرارت پر قابو پانے کا انتظام ، درجہ حرارت کا چھوٹا سا فرق

الیکٹرک کور ، لمبی زندگی ؛

2. فوٹو وولٹائک ڈی سی جوڑے تک رسائی ، ایم پی پی ٹی کے سیٹ سے مماثل ہے

کنٹرولر ، برقی توانائی کے تبادلوں کی اعلی کارکردگی۔

3. پیک کی سطح + پورے باکس فائر فائٹنگ ، پرفلووروہیکسانون فاسٹ فائر

بجھانا ، اعلی حفاظت اور وشوسنییتا ؛

4 ، ماڈیولر پری انسٹالیشن ڈیزائن ، 28 ٹی سے کم ، براہ راست ہوسکتا ہے

پورا باکس یونیور سیل ٹرانسپورٹیشن ، پیک کو تقسیم کرنے کی ضرورت نہیں ہے

نقل و حمل ، سائٹ پر بیٹری کی تنصیب کا کام نہیں۔


1. انٹیلیجنٹ ائر کنڈیشنگ ایئر کولنگ کولنگ ، بہتر مستقل

درجہ حرارت پر قابو پانے کا انتظام ، درجہ حرارت کا چھوٹا سا فرق

الیکٹرک کور ، لمبی زندگی ؛

2. فوٹو وولٹائک ڈی سی جوڑے تک رسائی ، ایم پی پی ٹی کے سیٹ سے مماثل ہے

کنٹرولر ، برقی توانائی کے تبادلوں کی اعلی کارکردگی۔

3. پیک کی سطح + پورے باکس فائر فائٹنگ ، پرفلووروہیکسانون فاسٹ فائر

بجھانا ، اعلی حفاظت اور وشوسنییتا ؛

4 ، ماڈیولر پری انسٹالیشن ڈیزائن ، 28 ٹی سے کم ، براہ راست ہوسکتا ہے

پورا باکس یونیور سیل ٹرانسپورٹیشن ، پیک کو تقسیم کرنے کی ضرورت نہیں ہے

نقل و حمل ، سائٹ پر بیٹری کی تنصیب کا کام نہیں۔





spcification



ماڈل E2570-400-A

بیٹری ڈی سی سائیڈ
پیرامیٹرز
سیل کی قسم LFP 314AH
صلاحیت اور ترتیب 16.077KWH/1P16S
صلاحیت اور تعداد 2570KWH/10X16
چارج/خارج ہونے والا تناسب .50.5c
خارج ہونے والے مادہ کی گہرائی 95 ٪ ڈوڈ
سائیکلوں کی تعداد 8000cls (0.5p ، 25 ± 2 ℃ ،@70 ٪ SOH)
درجہ حرارت کے سینسر کی تعداد 1280

انورٹر ڈی سی سائیڈ
پیرامیٹرز
موجودہ ریٹیڈ 157AX10
درجہ بندی کی طاقت 1285KW

پی وی ڈی سی سائیڈ پیرامیٹرز
ان پٹ سرکٹس کی تعداد 20 وے (اختیاری 2 پی وی ایم پی پی ٹی کنٹرولرز)
موجودہ ریٹیڈ 168AX20 وے
درجہ بندی کی طاقت 120KWX20 وے

سسٹم پیرامیٹرز
وولٹیج کی حد 716.8V ~ 921.6V
ریٹیڈ وولٹیج 819.2V
آپریٹنگ درجہ حرارت -30 ~ 55 ℃ (40 ° C سے اوپر کا رخ کرنا)
نسبتا نمی 0 ~ 95 ٪ RH ، غیر کونڈینسنگ
طول و عرض (W*D*H) 6058 × 2438 × 2896 ملی میٹر
وزن <26t
ipggrade IP54 (مکمل مشین)
شور <70db
کولنگ کا تصور جبری ہوا سے ٹھنڈا ہونا



ہاٹ ٹیگز: 2570 کلو واٹ کنٹینرائزڈ بیٹری انرجی اسٹوریج سسٹم
انکوائری بھیجیں۔
براہ کرم نیچے دیے گئے فارم میں بلا جھجھک اپنی انکوائری دیں۔ ہم آپ کو 24 گھنٹوں میں جواب دیں گے۔
X
ہم آپ کو براؤزنگ کا بہتر تجربہ پیش کرنے ، سائٹ ٹریفک کا تجزیہ کرنے اور مواد کو ذاتی نوعیت دینے کے لئے کوکیز کا استعمال کرتے ہیں۔ اس سائٹ کا استعمال کرکے ، آپ کوکیز کے ہمارے استعمال سے اتفاق کرتے ہیں۔ رازداری کی پالیسی